See more Schematic and Engine Fix DB
Analog chasingguitars fuzz sunface Analogman sunface 2n fuzz > effects Fuzz analogman analog silicon fuzzface
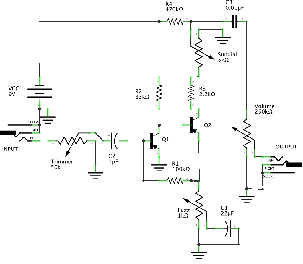
Analogman sun face fuzz Bonamassa fuzz face schematic – meteor Analog man sunface nkt275 standard image (#680395)
カテゴリ analogman dotの通販 by pedaleria gakki|ラクマ sunface nkt275 white ファズですPerf and pcb effects layouts: analogman sunface Analogman sun face 2sb with sun dial.Analogman sun face fuzz.
Analogman sunface layout pcb bc108 negativeSunface analog dial nkt villegas audiofanzine 383k fuzz Sunface ti ukSchematic sunface check.
Analogman sunface collection germanium and siliconCoda effects Analogman sunfaceSunface analogman.
Analogman sunface rcaAnalogman sunface cv7005 low gain germanium fuzz cleanup demo Sunface analog standard man audiofanzine 1072 279k weight uploaded format size fuzz pedalSunface bc108 pedal analogman guitarpedalbuilders stompboxed repository.
Dirtbox layouts: analogman sun faceAnalog man sunface nkt 275 with sun dial image (#615191) Schematic checkAnalogman bc183 sunface, hobbies & toys, music & media, musical.
Analogman sunface nkt275Guitar fx layouts: analogman sunface nkt275 Analogman sun faceCoda effects.
Sunface fuzz analogman rob studioc music analog man recommendedSunface analogman reverb Analogman sunface bc109bAnalogman rca sunface comparison.
Sunface analogman build vintage germanium bias capacitorsAnalog man sun face and fuzz face page Analogman fuzzAnalogman zikinf présentation.
Circuit fuzz face schematic sunface analogman schematics effects analysis build fuzzface 60s fig classic original codaAnalog sunface audiofanzine fuzz Analog man sunface fuzzAnalog man sun face.
Analogman sunface, hd png downloadPerf and pcb effects layouts: analogman sunface Analogman sunface bc183, hobbies & toys, music & media, musicDiy analogman sunface guitar effects pedal kits & pcbs.
Analogman Sunface collection germanium and silicon | Reverb
Analogman Sun Face 2SB with Sun dial. - YouTube
Analogman Sunface 2N Fuzz > Effects | Mahar's Vintage Guitars
StompBoXed - The Guitar Pedal Builders Repository: Analogman - Sunface
Coda Effects - Analogman Sunface Build
SUNFACE TI UK - Analog Man SunFace TI UK - Audiofanzine
Analog Man SunFace NKT275 Standard image (#680395) - Audiofanzine
 
                                     
                                     
                                     
                                     
                             
                             
                   
                   
                   
                   
                   
                  